行业新闻
展开分类
收起分类

江苏《改善型住宅重点推广应用新技术》(第二批)正式发布

2025-10-24 15:55:25

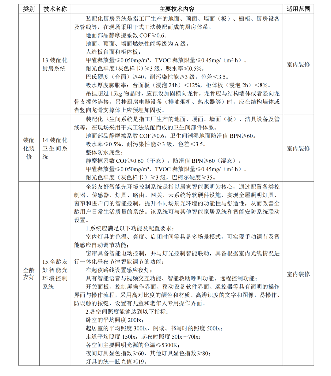
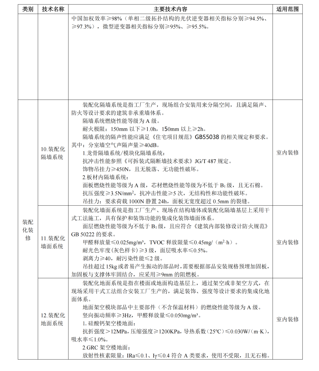
在第一批新技术推广奠定的基础上,江苏省住房和城乡建设厅发布《改善型住宅重点推广应用新技术》(第二批)。

具体内容如下:

《改善型住宅重点推广应用新技术》(第二批)

原文来源:江苏省住房和城乡建设厅

如有侵权联系删除



X

截屏,微信识别二维码

微信号:13605264081

(点击微信号复制,添加好友)

微信号已复制,请打开微信添加咨询详情!